跳至内容
陈百强资料馆CN
  • 迷人风采(图库)
    • 陳百強物語
    • 迷人风采预览图集
    • 陈百强 周刊封面欣赏
    • 纯色唯美陳百強
    • 老照片
  • 大碟欣赏
    • 歌曲 Official MV(MTV)
    • 大碟欣赏(目录型列表)
    • 大碟预览图显示列表
    • 大碟磁带页
    • 专辑上市宣传广告
    • 陈百强 白版唱片
    • 大碟碟评
    • 大碟歌词拼音检索 (首字拼音字母排序)
    • 大碟专辑歌词列表
  • 期刊报纸扫描
    • 写真集与书籍
    • 陈百强 周刊封面欣赏
    • 香港图书馆旧报纸1974-1991(总)
    • Danny公开回复您(选自当年报刊)
    • 各年份杂志期刊1979~2024
  • 历年访问实录
  • 历年获奖
  • 演唱会/影视作品
    • —陈百强演唱会—
    • 陈百强主演以及参演电影、连续剧
    • 电视剧片段赏析
    • 1980 BANG BANG 咁嘅聲(主持节目)
    • 其他参演节目
  • 纪念节目
  • DANNY档案
    • 陈百强·时光有迹 -Danny的成就录
    • 陈百强演艺生涯
    • DANNY亲笔写
    • Danny家庭资料
    • Danny曾经住所
    • Danny台山纪念馆
    • Danny墓碑和灵位

HKL1988

首页 » 香港图书馆旧报纸1974-1991 » HKL1988 » 第3页

1988.10.24 陳百強昨抵廣州在天河演唱五晚 大公報

2024-09-192022-12-23 作者 lh平安

陳百強昨抵廣州在天河演唱五晚 大公報, 1988-10-24

阅读更多

首页 » 香港图书馆旧报纸1974-1991 » HKL1988 » 第3页

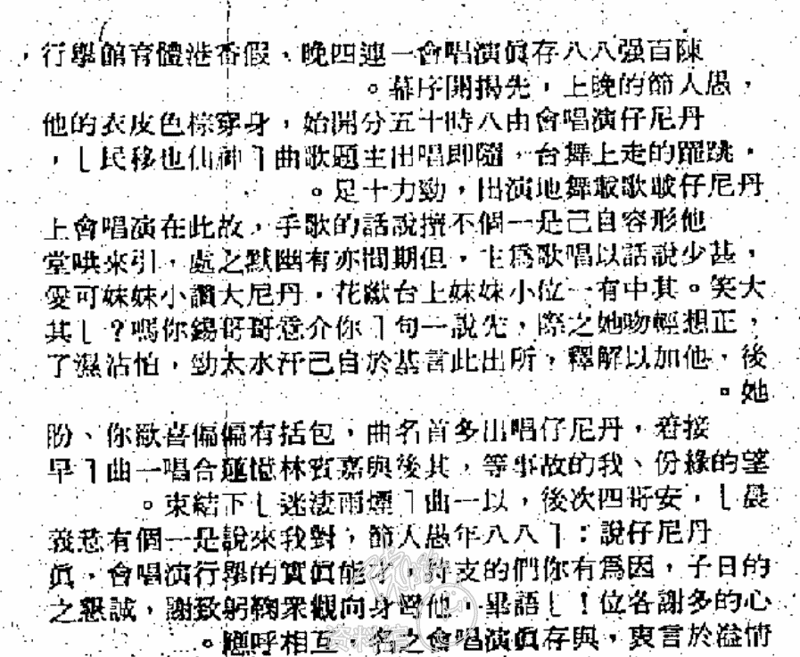
1988.10.28 票價由卅至一百被炒至四百陳百強穗開演唱會女歌迷比香港開放 華僑日報

2024-09-192022-12-24 作者 lh平安

票價由卅至一百被炒至四百陳百強穗開演唱會女歌迷比香港開放 華僑日報, 1988-10-28 A 票價由卅至一百被炒至四百陳百強穗開演唱會女歌迷比香港開放 華僑日報, 1988-10-28 B 票價由卅至一百被炒至四百陳百強穗開演唱會女歌迷比香港開放 華僑日報, 1988-10-28 C 票價由卅至一百被炒至四百陳百強穗開演唱會女歌迷比香港開放 華僑日報, 1988-10-28 D 票價由卅至一百被炒至四百陳百強穗開演唱會女歌迷比香港開放 華僑日報, 1988-10-28 E

阅读更多

首页 » 香港图书馆旧报纸1974-1991 » HKL1988 » 第3页

1988.11.06 丹尼仔退出前心願多做五年搵二千萬將轉行經營時裝暫未有移民念 華僑日報

2024-09-192022-12-23 作者 lh平安

丹尼仔退出前心願多做五年搵二千萬將轉行經營時裝暫未有移民念 華僑日報, 1988-11-06 A 丹尼仔退出前心願多做五年搵二千萬將轉行經營時裝暫未有移民念 華僑日報, 1988-11-06 B 丹尼仔退出前心願多做五年搵二千萬將轉行經營時裝暫未有移民念 華僑日報, 1988-11-06 C 丹尼仔退出前心願多做五年搵二千萬將轉行經營時裝暫未有移民念 華僑日報, 1988-11-06 D 丹尼仔退出前心願多做五年搵二千萬將轉行經營時裝暫未有移民念 華僑日報, 1988-11-06 E

阅读更多

首页 » 香港图书馆旧报纸1974-1991 » HKL1988 » 第3页

1988.11.08 傳醉酒鬧事惹官非 陳百強不敢再飲醉 華僑日報

2024-09-192022-12-23 作者 lh平安

傳醉酒鬧事惹官非陳百強不敢再飲醉 華僑日報, 1988-11-08 A

傳醉酒鬧事惹官非陳百強不敢再飲醉 華僑日報, 1988-11-08 B

傳醉酒鬧事惹官非陳百強不敢再飲醉 華僑日報, 1988-11-08 C

阅读更多

首页 » 香港图书馆旧报纸1974-1991 » HKL1988 » 第3页

1988.11.16 全國女排甲級隊聯賽下月在廣東台山擧行港歌星陳百强將應邀演唱助興 大公報

2024-09-192022-12-24 作者 lh平安

全國女排甲級隊聯賽下月在廣東台山擧行港歌星陳百强將應邀演唱助興 大公報, 1988-11-16

阅读更多

首页 » 香港图书馆旧报纸1974-1991 » HKL1988 » 第3页

1988.11.23 陳百強下月榮歸故里以歌聲與鄉親會面台山影劇院演唱四場 華僑日報

2024-09-192022-12-23 作者 lh平安

陳百強下月榮歸故里以歌聲與鄉親會面台山影劇院演唱四場 華僑日報, 1988-11-23

阅读更多

首页 » 香港图书馆旧报纸1974-1991 » HKL1988 » 第3页

1988.12.06 陳加玲與陳百強在月底赴美登台 華僑日報

2024-09-192022-12-23 作者 lh平安

陳加玲與陳百強在月底赴美登台 華僑日報, 1988-12-06

阅读更多

首页 » 香港图书馆旧报纸1974-1991 » HKL1988 » 第3页

1988.12.30 陳百強海外遇故知在大西洋賭城銀包失而復得 華僑日報

2024-09-192022-12-23 作者 lh平安

陳百強海外遇故知在大西洋賭城銀包失而復得 華僑日報, 1988-12-30 A 陳百強海外遇故知在大西洋賭城銀包失而復得 華僑日報, 1988-12-30 b 陳百強海外遇故知在大西洋賭城銀包失而復得 華僑日報, 1988-12-30 C

阅读更多

较新文章
← 上一页 页面1 页面2 页面3
  • 本站微信公号历史推送文章
  • 旧版离不开(2015改版前)
  • 友情链接:百度贴吧-陈百强吧
  • 站点地图 Sitemap
  • 关于…
    • 关于网站…
    • 访客问题FAQ
    • 如何参与建设陈百强资料馆

85事件后续 1986博愛歡樂傳萬家 Danny生日特辑 IFPI 一切从音乐开始 中文歌曲擂台奖 五大美女 亲笔写 出版物 十大靓人 华纳 卡带 周梁淑怡 唱片套装 商业活动 奥运 存真演唱会 孫泳恩 感情 慈善 成龙 林志美 林青霞 梅艳芳 歌词 歌迷會會訊 港姐 溥仪装 演唱会 演唱会前访问 爱情 物语 环球唱片 白金唱片 美国旅游 美国移民 翡翠歌星賀台慶 舞台表演 葉蒨文 轮流传 轮流转 逝世三十周年纪念特辑 钟楚红 音乐情人 香港小姐

您当前访问的是“离不开,陈百强”:dannychan.cn
郑重声明:本网站由陈百强的歌迷共同建设, 如果您要转载本网站的内容,请注明引自《离不开,陈百强》网站。
唯一联络邮箱:dannychan.org@gmail.com(请勿相信其他邮箱发出的通知)

建议在桌面电脑浏览,嵌入式媒体可能在手机端无法正常显示。

微信公众号:离不开与陈百强贴吧

信息产业部备案: 京ICP备15056105号-1

信息产业部备案: 京ICP备15056105号-1

京公网安备11010802046715号
© 2026 陈百强资料馆CN • Built with GeneratePress